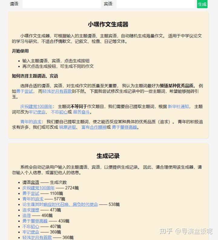
一个可以生成中学生作文的网站,它可根据输入的主题谓语、主题宾语,自动随机生成海量作文。
比较适用于中学议论文,不适合抒情散文、记叙文、检查、日记等文体。
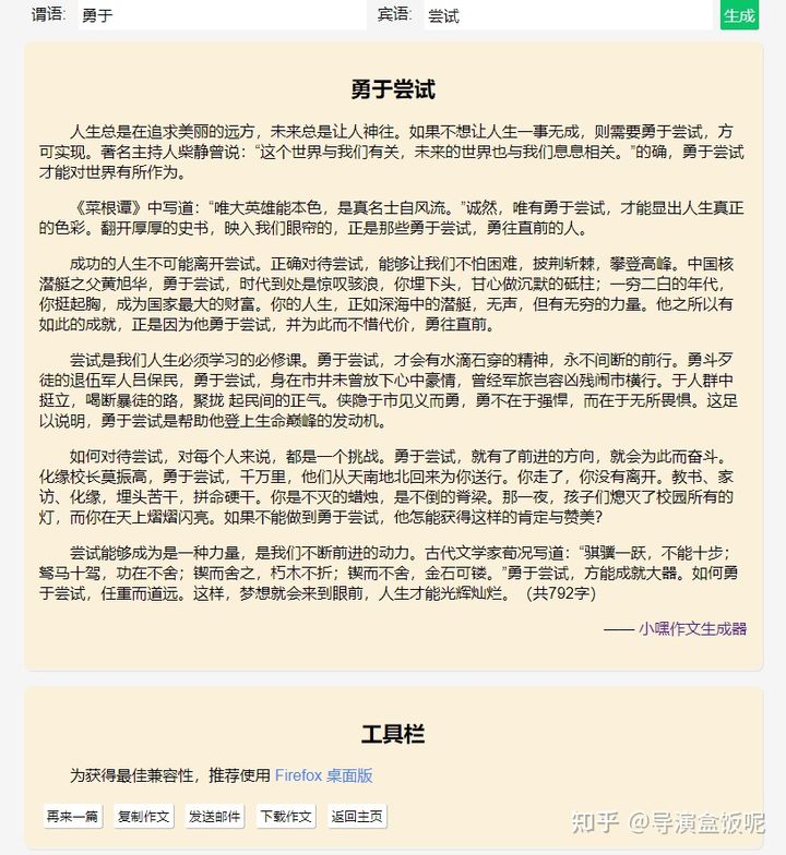
生成的作品案例:
iill.top是2025年最新推出的实时直播生成器,支持抖音、快手等平台的个性化M3U定制服务。免费使用,操作简单,适合直播爱好者及专业主播。立即访问,开启您的个性化直播体验!
随机密码生成器-最专业的随机密码在线生成网站,可根据选择生成不同字符不同长度的随机密码。
395在线电子印章生成器是一个免费的工具,可生成电子印章并支持多种格式保存。无需注册,简便易用,为您提供快捷的印章制作服务,满足您的各种印章需求!
渐变背景生成器是一个开源的背景生成器工具站点,专注于制作漂亮的渐变色背景图。它允许用户自定义两种渐变色、设定角度、自定义图片尺寸,并支持输出 PNG、JPEG、WebP 三种格式,满足各种设计背景需求。界面简洁,操作便捷,是设计师和创意工作者的得力助手,快来体验吧!
Emoji 表情混编器网站是一个创新的在线工具,允许用户将多个表情符号进行混合,创造出独特的emoji
本页分享的是大家喜欢的特效生成器,比如环绕背景生成器、线条生成器、贝塞尔曲线生成器、光效粒子文字生成器、在线抽象球体生成器、油画背景生成器、科幻代码背景生成器、放射图片生成器。
支付宝分享10亿大红包
支付宝又开启了放水大红包!
扫码除了可以每天领碰一碰大额红包
还能分享10亿大红包!